The Mainframe Call Generator works by creating a stub program for each mainframe-hosted program your application needs to
               call. When invoked, a stub program calls the corresponding program on the mainframe (using communications provided by Mainframe
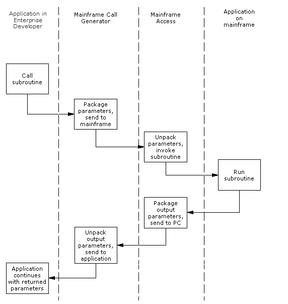
               Access' SourceConnect). The figure below shows the events that happen when a stub program is invoked. 
               	 
            
 
 
            	 
             In summary, the steps are: 
               	 
            
 
            	 
             
               		
               - Your application calls a subroutine. 
                  		
               
- The Mainframe Call Generator packages the parameters and sends them to the mainframe. 
                  		
               
-  Mainframe Access unpacks the parameters and invokes the subroutine on the mainframe. 
                  		
               
- The subroutine runs. 
                  		
               
- Mainframe Access packages the output parameters and sends them back to the PC. 
                  		
               
-  The Mainframe Call Generator unpacks the output parameters and sends them to your application. 
                  		
               
- Your application continues with the returned parameters.